手机版
二维码
购物车
安卓APP下载
合作咨询:0755-81510000
选择频道搜索
精品下载
考生商城
视频课程
学习方法
家长学堂
教案资源
知名院校
留学机构
AI知识
会务活动
家教/求职
机构招聘
资讯
中
小学
七年级
语文
高中
高中数学
高中英语
2025
年级
英语
首页
精品下载
考生商城
视频课程
学习方法
家长学堂
教案资源
知名院校
留学机构
AI知识
会务活动
家教/求职
机构招聘
资讯
首页
>
教案资源
>
高中
教案设计万能模版
2025-04-30
3356
0
0.06M
0
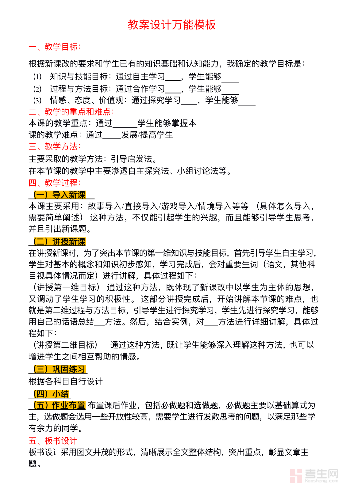
教案设计万能模板
您还没有登录,请登录后查看详情
点赞
0
举报
收藏
0
打赏
0
评论
0
分享
19
更多
>
相关评论
暂时没有评论,来说点什么吧
kaosheng
加关注
19
发展普惠教育,促进教育公平。打造全龄段一站式考生服务平台!
本类推荐
1.1.2 集合的基本关系 课件2
1.1.2 集合的基本关系 PPT课件1
1.1.1 集合的含义与表示 PPT课件
1.1.1 集合的概念及其表示 PPT课件2
1.1.1 集合的概念及其表示 PPT课件1
1.1.1 集合 PPT课件2
1.1.1 集合 PPT课件1
统编人教A版高中必修第一册《5.4 三角函数的图象与性质》名师精品教案教学设计.docx
2025届高考数学一轮复习-平面向量基本定理及坐标表示讲义
下载排行
7
1
高中语文人教统编版选择性必修上册教案
0
2
等式性质与不等式性质课件
0
3
第一章 空间向量与立体几何 单元检测-2023-2024学年高二上学期数学人教A版
0
4
2025届高考数学一轮复习-平面向量基本定理及坐标表示讲义
0
5
统编人教A版高中必修第一册《5.4 三角函数的图象与性质》名师精品教案教学设计.docx
0
6
1.1.1 集合 PPT课件1
0
7
1.1.1 集合 PPT课件2
0
8
1.1.1 集合的概念及其表示 PPT课件1
0
9
1.1.1 集合的概念及其表示 PPT课件2
申请链接
|
更多
>
友情链接
蓝快智能助手
蓝快传媒
租客网
曼卡汽车
路客汽车
布鲁投资
美国研究生入学考生GRE
全国英语等级考试
全国计算机等级考试
全国大学英语四、六级考试
中小学教师资格考试
深圳市招生考试办公室
天津市教育招生考试院
山西招生考试网
内蒙古自治区教育考试院
辽宁省招生考试办公室
吉林省教育考试院
黑龙江省招生考试院
安徽省教育招生考试院
河南省教育考试院
湖北省教育考试院
湖南省教育考试院
广西招生考试院
重庆市教育考试院
海南省考试局
贵州省招生考试院
云南省招生考试院
西藏自治区教育考试院
陕西省教育考试院
甘肃省教育考试院
青海省教育招生考试院
宁夏教育考试院
新疆教育考试院
山东省教育招生考试院
上海市教育考试院
浙江省教育考试院官网
江西省教育考试院
广东省教育考试院
四川省教育考试院
江苏省教育考试院
北京教育考试院
河北省教育考试院
福建省教育考试院
全国旅游监督服务平台
中国演出行业协会
国家广播电视总局
中国兽医网
国家医学考试网
中国计量培训网
中国注册税务师协会
中国证券投资基金业协会
中国银行协会
中国注册会计师协会
CET报名网
全国会计资格评价网
中国期货业协会
中国证券业协会
人力资源和社会保障政务服务平台
国家政务服务平台
国家卫生健康委人才交流服务中心
中国教育考试网
学信网
国家中小学智慧教育平台
中国人事考试网
中国研究生招生信息网
国家司法考试中心
阳光高考
教育部
中国教师资格网
红宝山国防教育基地
易贸商城
网站首页
|
关于我们
|
联系方式
|
用户协议
|
隐私政策
|
版权声明
|
网站地图
|
排名推广
|
广告服务
|
积分换礼
|
网站留言
|
RSS订阅
|
违规举报
|
粤ICP备15038604号
|
粤公网安备44030002008027号
(c)2008-2025 考生网(深圳) 教育科技有限公司 地址:深圳市南山区桃园路8号田厦金牛广场A座1809 电话:0755-81510000
分站介绍
合作伙伴验证